-
山西发布第二批新材料产业创新成果清单
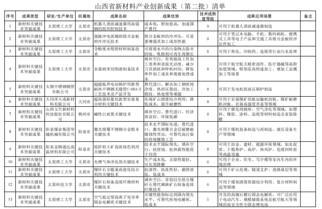
日前,省工信厅发布《山西省新材料产业创新成果(第二批清单)》,集中展示36项创新成果,为推动全省新材料产业创新成果转化、提升产业综合竞争力注入新动能。此次清单发布是我省落实科技创新与产业创新融合发展工作部署的重要举措。自2024年起,省工信厅面向省内企(事)业单位、科研院所、高校开展新材料产业创新成果遴选,此次发布的为第二批清单。其中,关键技术突破成果24项、前沿新材料产业化成果2项、典型创新产品10项。本次...
查看详情 +262026-01
-
2026年度国家自然科学基金项目指南发布
1月19日,国家自然科学基金委员会正式发布《2026年度国家自然科学基金项目指南 》。改革举措如下:部分项目申请规定如下:完整版地址:https://www.nsfc.gov.cn/p1/2931/3971/3972/qy2026.html(来源:国自然基金委)
查看详情 +212026-01
-
2026年度河南省重点研发专项、科技攻关拟立项公示
根据《河南省科技计划项目管理办法(试行)》和《河南省科技计划项目信息公开管理办法》等有关要求,现将2026年度河南省重点研发专项拟立项项目予以公示,公示期5个工作日(2026年1月19日—23日)。根据《河南省科技计划项目管理办法(试行)》和《河南省科技计划项目信息公开管理办法》要求,现将2026年度河南省科技攻关拟立项项目予以公示,公示期5个工作日(2026年1月19日—23日)。(来源:河南科技厅)
查看详情 +212026-01
-
2025年北京市科技奖杰出青年奖评审结果公示
日前,北京市科学技术委员会、中关村科技园区管理委员会官网发布了《2025年度北京市科学技术奖杰出青年中关村奖评审结果公示通知》。通知表示,根据《北京市科学技术奖励办法》及《北京市科学技术奖励办法实施细则》有关规定,北京市科学技术奖人物奖评审委员会已完成2025年度北京市科学技术奖杰出青年中关村奖的评审,现对候选人结果进行公示。30名候选人中,有多人来自高校。
查看详情 +212026-01
-
四川省教育厅:拟提名2025年度四川省科学技术奖项目(人选)
根据《四川省科学技术厅关于开展2025年度四川省科学技术奖提名工作的通知》要求四川省教育厅拟提名118个项目(人选)参加2025年度四川省科学技术奖励评审,其中:杰出青年科学技术创新奖3名、自然科学奖19项、技术发明奖1项、科学技术进步奖94项、国际科学技术合作奖1项。四川省教育厅拟提名2025年度四川省科学技术奖励项目(人选)汇总表(按系统导出格式和排序)杰出青年科学技术创新奖汇总(共 3 项)姓名性别出生年月职务职称工作...
查看详情 +212026-01