-
盘点我国高端新材料的国产替代进程
01一、新材料供应链安全值得重视1、全球供应链安全面临挑战在百年未有之大变局、国际关系愈发复杂的今天,供应链安全将会成为未来很长一段时间我国关注的重要问题。2、我国高端新材料技术和生产偏弱,国产化需求迫切我国高端新材料技术和生产偏弱,近年来产能虽有显著提高,但未能满足国内高端产品需求,材料强国之路任重而道远。根据工信部2019年的报告显示,我国新材料产业还有32%的关键材料处于空白状态,需要进口关键新材料达5...
查看详情 +162026-01
-
十五五规划十大投资机会:未来产业有哪些?
《建议》提出打造新兴支柱产业,加快新能源、新材料、航空航天、低空经济等战略性新兴产业集群发展,这将催生出数个万亿元级甚至更大规模的市场;《建议》还提出前瞻布局未来产业,推动量子科技、生物制造、氢能和核聚变能、脑机接口、具身智能、第六代移动通信等成为新的经济增长点。这些产业蓄势发力,未来10年新增规模相当于再造一个中国高技术产业。那么,什么是未来产业,具体包括哪些内容?我们应该关注哪些投资方向?本文内...
查看详情 +162026-01
-
“十五五”新材料产业发展规划(2025-2030年)
“十五五”时期,我国将新材料视为构筑新质生产力和实现产业基础高级化的核心先导产业。面对全球科技竞争加剧、供应链安全形势趋紧和国内高质量发展需求抬升的多重背景,《“十五五”新材料产业发展规划》(以下简称《规划》)以“自主可控、绿色低碳、前沿引领”为主线,系统部署了从基础研究、技术攻关、产业转化到规模应用的全链条任务,目标是到2030年把我国建设成为全球新材料创新高地和重要策源地。第1则形势研判:由“跟跑并...
查看详情 +152026-01
-
2025“十五五”新材料产业核心发展方向深度解读:聚焦重点领域与技术需求
“十五五”新材料布局正在从纸面走向产线。国际技术封锁与碳中和硬约束双重压力下,国家 把材料创新列为制造强基的核心抓手,地方产业基金、园区升级、龙头企业采购清单随之调 整。谁能率先读懂技术-场景-资金的三重映射,谁就能在下一轮区域竞合中占得先手。材料科技创新重点支持领域低维与智能材料该方向重点关注石墨烯、碳纳米管及MXenes(过渡金属碳化物、氮化物或碳氮化物)的规模 化制备技术及其在各类器件中的应用,同时包...
查看详情 +152026-01
-
2035年新材料产业发展需求、发展重点与发展方向
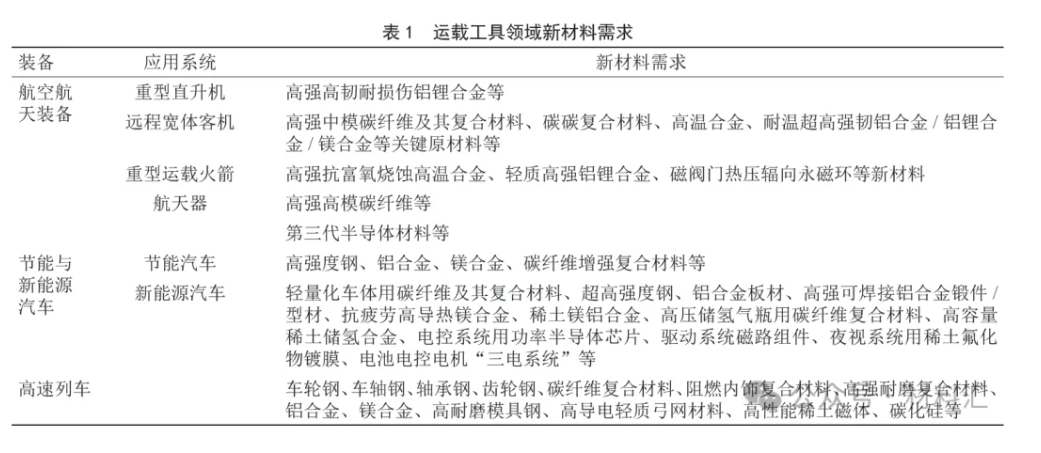
一、面向2035 的新材料产业发展战略需求当前,我国正处于战略转型期,亟需开辟新的经济增长点,提高环境承载能力,这为我国新材料的大发展提供了难得的历史机遇。在转型升级和新型工业化发展的交汇时期,对新材料的战略需求特别突出。(一)运载工具领域《中国制造2025》中提出大力发展新能源、高效能、高安全的系统技术与装备,完善我国现代交通运载核心技术体系,发展时速400km 高速列车、远程宽体客机、新能源汽车等运载工具,提...
查看详情 +152026-01
- 1
- 2