返回上一页

您所在位置:首页 > 行业深度研究

未来10年中国战略必争领域与新材料发展的重点任务

作者:admin发布时间:2026-03-16浏览量:221

全球科技和产业竞争格局加速重塑,前瞻预判前沿技术和颠覆性技术,谋划布局新兴产业和未来产业发展成为打造国家竞争新优势的关键。

新材料是高新技术产业发展的基石和先导,新材料的突破将加速新兴和未来产业变革!中国未来产业崛起引领全球新材料创新发展!

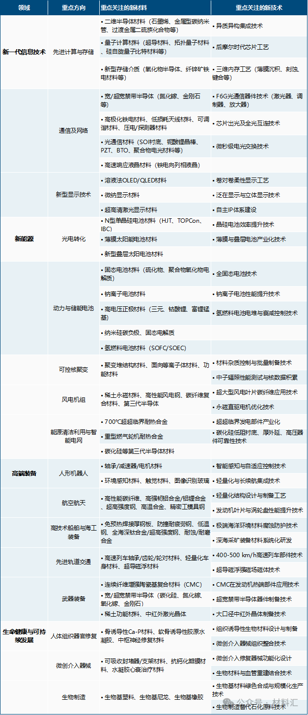
新一代信息技术、新能源、重大工程与高端装备、生命健康等是中国实现科技强国、制造强国的战略必争领域,也是对新材料有重大需求的重点领域。支撑和满足以上重点领域应用需求,也是未来10年中国新材料发展的重点任务。

一、人工智能发展和数字中国建设对高性能计算与存储、高速及大容量网络通信和智能化人机交互系统提出更高要求,亟待发展一批新型信息材料

1)先进计算与存储关键材料

随着人工智能、超算、云等计算场景的快速发展,未来将会出现百万级的数据中心。传统硅基材料及与其相配合的周边材料性能,无论在AI计算方面还是电能功率方面都接近极限。异质异构集成将不同材料体系、器件结构进行优势性互补性结合,制造出全新的具有多项优异性能的材料器件,克服单一材料或器件结构不能满足全性能要求的局限,成为未来解决能源与信息需求基础高性能部件的有效途径

随着集成电路工艺技术向2 nm以下制程节点演进,计算所依赖的半导体技术逐步接近物理极限,石墨烯、金属型碳纳米管和金属相过渡金属二硫族化合物等二维半导体材料结合工艺变革有望摆脱硅基半导体的限制,成为后摩尔时代新一代芯片用关键材料。

量子计算是计算领域的颠覆性技术,量子计算材料体系包括超导材料、相关电子材料、拓扑量子材料、先进材料中的量子现象等

当前,硅自旋量子比特、魔角石墨烯、砷化铟量子点的研究都取得了新突破,量子计算材料呈现多路线并行格局,超导与硅基路线产业化进程较快,而拓扑材料仍需基础研究支持。

在存储方面,受限于电容的微缩难题,传统依赖于半导体工艺实现密度提升的内存路线演进速度远远落后于摩尔定律,存储器功耗已成为主要技术瓶颈,亟需发展新型存储技术与存储介质。内存晶粒即将转向薄膜和刻蚀工艺,以及基于氧化物半导体、纤锌矿铁电等前沿新材料的三维内存工艺探索

以新材料、新工艺研发支撑三维内存性价比和容量提升,有望摆脱对于极光紫外光刻工艺的依赖,形成国内优势产业,并驱动半导体薄膜沉积、刻蚀、键合等装备与工艺达到世界一流水平。

2)通信及网络关键材料

未来10年通信网络将持续探索新的场景和技术,除了业界已有共识的无线通信、光通信、互联网等技术持续演进之外,各种新型的网络场景也将不断涌现,如下一代人机交互网络、住行合一网络、空天地全域立体网、先进算力网络、自智网络等

亟需发展面向未来网络系统所需的新器件及新材料,包括氮化镓等宽禁带半导体材料、金刚石等超宽禁带半导体材料、高极化的纤锌矿铁电材料、高集成度的隔离器材料、超低损耗的天线材料、新型可调谐材料、高灵敏度压电材料和探测器材料、前沿功能陶瓷材料和磁材料等

高性能激光器与高性能电光调制器、高性能光放大器等是F6G光通信的核心器件。当前,中国F5G激光器、5G调制器用大多数材料已基本实现自主可控,但硅光用SOI衬底(绝缘衬底上的硅)、铌酸锂薄膜用高纯铌酸锂晶棒仍依赖进口。

面向AI数据中心建设,芯片出光及全光互连技术是系统性提升算力和能效的关键路径

在芯片出光方面,PZT压电陶瓷(锆钛酸铅压电陶瓷)、BTO(钛酸钡)、Polymer(聚合物复合材料)等新一代高电光系数的材料可使调制器实现微米级大小、200 G以上的信号带宽、低插损,是应用于数据中心的关键光电芯片材料。

在光交换方面,铁电向列相液晶材料的电光响应速度比现有用于MEMS(微机电系统)或LCOS(硅基液晶显示)的液晶材料高1000倍,是未来更大规模的集群网络发展所需要的关键微秒级电光响应速度关键材料。

3)新型显示技术及关键材料

在已产业化的蒸镀法OLED显示技术方面,由于国外厂商研发起步早,已形成较强的专利布局和产业链分工,基础专利和核心技术基本由欧洲、美国、日本、韩国垄断。

未来,随着5G、大数据、人工智能、可穿戴设备等新一代信息技术的极速进步,显示应用场景将更加丰富,显示应用形态将由平板显示向卷对卷工艺的柔性显示、泛在显示,再到多维显示、立体显示发展。

亟需布局中国自主可控的溶液法OLED/QLED显示、超大容量微纳显示、超高清激光显示材料体系等下一代显示新材料,建立新的自主IP体系。


二、为实现双碳目标和可持续发展,亟需开发新型能源材料,建设灵活智能可控的半导体电网,提高能源清洁利用效率

1)光电转化材料

光伏产业是中国具有全球竞争力的产业。以异质结(HJT)、隧穿氧化层钝化接触(TOPCon)和交叉指式背接触(IBC)为代表的N型单晶硅电池技术逐步取代钝化发射极背场点接触电池技术成为市场主流。

中国N型单晶硅电池产能持续扩张,但需要在组件和生产工艺上进一步优化和提升。薄膜太阳能电池和新型叠层太阳电池在效率、经济性、可靠性等方面均展现出较大优势。进一步提高晶硅电池转化效率,推动薄膜太阳能电池材料和新型叠层太阳电池材料快速产业化,是中国光伏产业持续领先全球的关键路径。

2)动力电池与储能电池材料

交通电动化与能源清洁化要求动力电池与储能电池具有高安全性、高能量密度和更高寿命。

中国在液态电解质锂离子电池、混合固液电解质锂离子电池、钠离子电池、液流电池、锂电容等领域处于世界领先地位。

硫化物全固态、聚合物氧化物复合全固态电池、金属锂电池、锂硫电池、高温钠硫电池等前瞻技术研发方面处于跟跑或并跑阶段。

钠离子电池相比锂离子电池具有非常大的资源优势,在低温和倍率性能方面有突出的优点,适合应用于寒区的低速电动车、启停电源、重卡电池和规模储能等领域。未来,需要在提升能量密度、循环性和安全性等性能方面加快突破。

目前,中国在纳米硅碳负极材料、高电压三元、钴酸锂和富锂锰基正极材料、氧化物固态电解质、原位固态化电解质等新型电池材料方面取得了重大突破,已处于世界领先。

在氢燃料电池方面,发达国家对中国固体氧化物燃料电池(SOFC)及电解技术(SOEC进行封锁。中国在电池、电堆性能及衰减率等核心技术指标与国外有一定差距,亟需加快相关核心技术攻关。

3)可控核聚变用关键材料

正在法国建设的国际热核聚变实验反应堆(ITER)预期在2034年点燃等离子体,并于2039年后开始氘氚聚变放电。发达国家在参与ITER建设的同时,纷纷加快部署下一代聚变堆的设计和研发。

对于2035年后聚变示范堆的基础结构材料、面向等离子体材料、功能材料等,欧洲、美国、日本等长期坚持研发,初步达到了建堆条件。

由于起步相对较晚,中国聚变堆材料总体上与欧洲、美国、日本等国家和地区还有一定的差距。

例如,材料杂质含量控制能力不足,易活化元素的含量较高;批量生产能力不足,工艺不稳定;材料核数据积累不足,特别是中子辐照下宏观性能测试等方面缺乏实验数据,亟需尽快取得突破。

4)风电机组用关键材料

中国风力发电新增装机容量位居世界首位。高耐海洋气候和海水腐蚀的永磁直驱电机用稀土永磁材料、高性能风电用钢、碳纤维风电叶片、第三代半导体等关键材料可满足大功率风电的应用需求。国产碳纤维已经在120 m级海上风电装置上实现应用,目前正在研发140 m级超大型风电装置用碳纤维及复合材料。

5)能源清洁高效利用与智能电网用关键材料

超超临界发电技术是化石能源清洁高效利用的主流技术方向,在700 ℃超超临界电站方面,目前中国与国际处于同步竞相研发阶段,亟需通过材料和部件产业化能力提升抢占技术制高点。

重型燃气轮机在能源结构调整、节能减排方面具有明显的优势,亟待突破关键耐热合金材料研发及其热端部件制备技术

中国的智能电网建设工程对交直流输电装置的功率密度、可靠性和可控性提出了更高的要求。

功率半导体器件(亦称为电力电子器件)作为电能(功率)变换和处理的“CPU”,是实施电能传输、处理、存储和控制的关键所在。以碳化硅为代表的第三代半导体器件将成为下一代功率变换技术的核心,但仍面临着低成本高质量低阻大尺寸衬底材料、低缺陷密度超厚外延及掺杂浓度精确可控百微米外延材料、超高压器件长期可靠性、超高压高速碳化硅器件测试技术等方面的挑战。


三、高端装备是中国迈向制造强国的主要攻坚方向和实施重大工程的保障,需要一大批特种结构材料与特种功能材料提供基础支撑

1)人形机器人关键材料

人形机器人与工业机器人相比技术难度更复杂,在智能感知、自主认知、人机交互、自适应柔顺控制、轻量化和长续航等方面对材料的种类、性能等方面提出更高要求。

一方面,中国应加快研发性能更高的轴承材料、减速器材料、电机材料等关键材料;

另一方面,以应用拖动支撑AI算法的环境感知材料、皮肤接触材料、手指控制材料、图像识别玻璃等关键材料研发及应用改进升级,支撑中国在人形机器人赛道抢占制高点。

2)航空航天装备关键材料

重型运载火箭、新一代长寿命卫星和空间站、大型民用客机及其发动机等支撑航空航天强国建设的重大工程,对高端结构材料提出更高要求。

提升重型载人火箭运载系数、降低卫星结构重量比、实现国产大型客机结构减重和节油减排、提高航空发动机推重比等,亟需大幅度提升重型火箭箭体-低温气瓶-燃料贮箱、卫星承载结构件、大型客机机身-机翼-起落系统承力结构件、航空发动机叶片和涡轮盘的综合性能

高性能碳纤维、高强韧铝合金/铝锂合金、超高强度钢、高温合金、精密工模具钢等关键材料综合性能尚需进一步提升,一系列新型制备工艺和应用技术有待突破。

3)高技术船舶与海工装备用关键材料

深远海、极地用高性能海工装备、高技术船舶及长寿命岛礁平台等,建设海洋强国、维护国家领海安全的重点工程对特种合金材料性能提出更高要求,亟需突破高性能海工平台用免预热/大线能量焊接高强韧厚钢板、特种用途船防撞耐疲劳结构钢与低温钢、深潜器用全海深主结构钛合金和超高强度钢关键技术,高湿热、高盐、强辐射等极端海洋腐蚀环境用长寿命耐蚀钢、耐磨蚀合金等仍属国际空白。

未来,支撑中国海底矿产开发的海底勘察装备、水面支持装备、海底采矿装备、水下输送装备等,以及深海基地建设所需装备,将对新型海洋结构材料和功能材料产生重大需求,亟需系统化布局研发。

4)先进轨道交通装备关键材料

正在研发的400~500 km/h的高速列车对轴承、齿轮、轮对、转向架构架、受电弓网、轻量化车身、大功率永磁牵引电机、牵引和辅助变流系统等关键部件提出了更为苛刻的要求。国内外尚无成熟的结构材料和电子材料技术供给

中国的600 km/h超导磁浮材料与技术尚处于原理样机研制和试验验证阶段,与日本即将实现商用的超导电动磁浮技术存在较大差距,亟需研制高性能超导材料和强磁场磁体

5)武器装备用关键材料

满足极端服役环境要求的轻量化材料将在空天武器装备的发展中发挥越来越大作用。

例如,国外已经将连续纤维增强陶瓷基复合材料(CMC)应用于高推重比航空发动机热端部件。

碳化硅、氮化镓、氧化镓等宽禁带及超宽禁带半导体可以满足功率电子技术对高温、高功率、高压、高频及抗辐射等恶劣工作条件的要求,在航母、潜艇、飞行器等军工装备上拥有广泛的应用前景。美国商务部将金刚石、氧化镓列入出口管制清单。中国超宽禁带半导体研发起步较晚,亟需加快布局。

新型稀土功能材料是制造精确制导武器及武器平台的动力、制导、控制和探测等核心部件的关键材料。采用稀土晶体制备的中红外波段激光器在星载、机载的红外预警卫星、大气监测等方面有着广泛的应用,中国尚需攻克大口径、高质量中红外激光晶体的制备与加工技术。


四、面向人民生命健康和可持续发展目标,亟需大力发展新型生物医用材料和生物制造材料

1)可再生人体组织器官生物材料

传统的植入材料已不能满足临床需求,组织诱导性生物材料可实现生物材料诱导骨、软骨、神经、肌腱、心血管组织等的再生或形成。

例如,三维多孔Ca-P类骨磷灰石表面可诱导骨再生或形成;I型胶原基水凝胶可诱导干细胞向成软骨系细胞分化并诱导软骨再生,形成软骨诱导性支架及组织工程化关节软骨修复植入体;促进中枢神经再生的脊髓、脑神经修复的中枢神经修复材料也是未来发展的重点。

2)微创介入器械修复材料

微创介入修复材料及器械创伤小、恢复快,是高端医疗器械发展的重要方向。中国应加快研发具有心脏组织再生修复功能的微创介入封堵器、脑血管支架等材料及器械,用于心力衰竭治疗的微创介入水凝胶材料及器械,抗钙化、抗凝血、防周漏微创介入心脏瓣膜材料和器械,基于血管重建疗法的可吸收生物材料等。

3)生物制造材料

20233月美国发布生物制造发展目标,提出到2040年生物基塑料占塑料比重超过90%,通过生物制造生产30%的化学品。

全球每年塑料产量接近3亿t,中国塑料产量约占全球的1/3,经济合作与发展组织预测到2030年,25%的石化塑料将被以淀粉等天然物质为原料生产的生物基塑料代替。

中国目前替代率不足5%。大力发展生物基塑料、生物基尼龙、生物基橡胶的绿色制造与应用关键技术,是降低对石化资源的过度依赖,实现国家双碳目标的重要途径,亟需进行研发和产业化布局。

图片

来源:节选自干勇,任家荣,谢曼,《面向2035的新材料技术创新思考与展望》,前瞻科技,版权归原作者所有。