返回上一页

您所在位置:首页 > 行业深度研究

十五五规划十大投资机会:未来产业有哪些?

作者:admin发布时间:2026-01-16浏览量:27

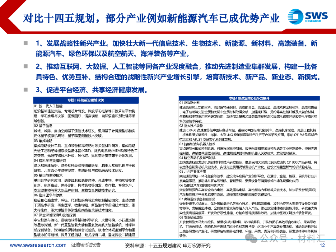
《建议》提出打造新兴支柱产业,加快新能源、新材料、航空航天、低空经济等战略性新兴产业集群发展,这将催生出数个万亿元级甚至更大规模的市场;

《建议》还提出前瞻布局未来产业,推动量子科技、生物制造、氢能和核聚变能、脑机接口、具身智能、第六代移动通信等成为新的经济增长点。这些产业蓄势发力,未来10年新增规模相当于再造一个中国高技术产业。

那么,什么是未来产业,具体包括哪些内容?我们应该关注哪些投资方向?本文内容如下:

一、引言

二、十大投资机会

三、未来产业全景图,包括(一)6大重点方向,(二)10大创新标志性产品。

一、引言

图片
图片
图片
图片

二、十大投资机会
图片
图片
图片
图片
图片
图片
图片
图片
图片
图片
图片
图片
图片
图片
图片
图片
图片
图片
图片
图片

三、未来产业全景图
未来产业由前沿技术驱动,当前处于孕育萌发阶段或产业化初期,是具有显著战略性、引领性、颠覆性和不确定性的前瞻性新兴产业。大力发展未来产业,是引领科技进步、带动产业升级、培育新质生产力的战略选择。
图片
图片
图片
图片
图片
图片
图片
图片
图片

(一)6大重点方向

1、未来制造

发展智能制造、生物制造、纳米制造、激光制造、循环制造,突破智能控制、智能传感、模拟仿真等关键核心技术,推广柔性制造、共享制造等模式,推动工业互联网、工业元宇宙等发展

2、未来信息

推动下一代移动通信、卫星互联网、量子信息等技术产业化应用,加快量子、光子等计算技术创新突破,加速类脑智能、群体智能、大模型等深度赋能,加速培育智能产业

3、未来材料

推动有色金属、化工、无机非金属等先进基础材料升级,发展高性能碳纤维、先进半导体等关键战略材料,加快超导材料等前沿新材料创新应用

4、未来能源

聚焦核能、核聚变、氢能、生物质能等重点领域,打造“采集-存储-运输-应用”全链条的未来能源装备体系。研发新型晶硅太阳能电池、薄膜太阳能电池等高效太阳能电池及相关电子专用设备,加快发展新型储能,推动能源电子产业融合升级

5、未来空间

聚焦空天、深海、深地等领域,研制载人航天、探月探火、卫星导航、临空无人系统、先进高效航空器等高端装备,加快深海潜水器、深海作业装备、深海搜救探测设备、深海智能无人平台等研制及创新应用,推动深地资源探采、城市地下空间开发利用、极地探测与作业等领域装备研制    

6、未来健康

加快细胞和基因技术、合成生物、生物育种等前沿技术产业化,推动5G/6G、元宇宙、人工智能等技术赋能新型医疗服务,研发融合数字孪生、脑机交互等先进技术的高端医疗装备和健康用品

(二)10大创新标志性产品

1、人形机器人

突破机器人高转矩密度伺服电机、高动态运动规划与控制、仿生感知与认知、智能灵巧手、电子皮肤等核心技术,重点推进智能制造、家庭服务、特殊环境作业等领域产品的研制及应用

2、量子计算机

加强可容错通用量子计算技术研发,提升物理硬件指标和算法纠错性能,推动量子软件、量子云平台协同布置,发挥量子计算的优越性,探索向垂直行业应用渗透。

3、新型显示

加快量子点显示、全息显示等研究,突破Micro-LED、激光、印刷等显示技术并实现规模化应用,实现无障碍、全柔性、3D立体等显示效果,加快在智能终端、智能网联汽车、远程连接、文化内容呈现等场景中推广

4、脑机接口    

突破脑机融合、类脑芯片、大脑计算神经模型等关键技术和核心器件,研制一批易用安全的脑机接口产品,鼓励探索在医疗康复、无人驾驶、虚拟现实等典型领域的应用

5、6G网络设备

开展先进无线通信、新型网络架构、跨域融合、空天地一体、网络与数据安全等技术研究,研制无线关键技术概念样机,形成以全息通信、数字孪生等为代表的特色应用。

6、超大规模新型智算中心

加快突破GPU芯片、集群低时延互连网络、异构资源管理等技术,建设超大规模智算中心,满足大模型迭代训练和应用推理需求

7、第三代互联网

推动第三代互联网在数据交易所应用试点,探索利用区块链技术打通重点行业及领域各主体平台数据,研究第三代互联网数字身份认证体系,建立数据治理和交易流通机制,形成可复制可推广的典型案例

8、高端文旅装备

研发支撑文化娱乐创作的专用及配套软件,推进演艺与游乐先进装备、水陆空旅游高端装备、沉浸式体验设施、智慧旅游系统及检测监测平台的研制,发展智能化、高端化、成套化文旅设备

9、先进高效航空装备

围绕下一代大飞机发展,突破新型布局、智能驾驶、互联航电、多电系统、开式转子混合动力发动机等核心技术。推进超声速、超高效亚声速、新能源客机等先进概念研究。围绕未来智慧空中交通需求,加快电动垂直起降航空器、智能高效航空物流装备等研制及应用。    

10、深部资源勘探开发装备

围绕深部作业需求,以超深层智能钻机工程样机、深海油气水下生产系统、深海多金属结核采矿车等高端资源勘探开发装备为牵引,推动一系列关键技术攻关。

来源:申万宏源,工信部等;转自:材料汇