北京工业大学程艳红团队研究成果:磁性液体导热系数理论模型与实验分析

作者:admin发布时间:2026-01-21浏览量:369

引言:

磁性液体作为新型功能复合材料,其固体纳米颗粒因具有高比表面积和优异导热性能,在热能工程和机械工程领域展现出巨大应用潜力。本文聚焦磁性液体导热系数特性,通过实验与理论结合的研究方法,揭示其传热规律,为工程应用提供科学依据。论文基于北京工业大学程艳红副教授团队研究成果及国家自然科学基金和北京市自然科学基金资助。


一、研究背景

磁性液体由直径约10 nm的磁性颗粒(如Fe₃O₄)经表面活性剂均匀分散于基载液(如水、油)中形成。导热系数是衡量其传热性能的核心参数,但现有理论模型存在局限性:一方面,不同模型(如Maxwell、Bruggeman、Yu&Choi及Gianluca Coccia模型)在适用条件与计算精度上差异显著,难以普遍适用;另一方面,实验测量虽精准但成本高、周期长。因此,本文基于瞬态双热线法构建磁性液体导热性能实验系统,研究磁场强度与温度对导热系数的影响,并定量评估理论模型的适用范围,旨在解决磁性液体传热性能预测的难题。


二、创新亮点

 实验方法创新:设计“Y字型”热线固定结构,搭建高精度实验台,实现导热系数测量平均误差低于1.55%,突破传统方法精度限制。

● 磁场效应系统研究:首次系统分析磁场强度对水基磁性液体(体积分数3.7%)导热系数的动态影响,揭示磁场作用下导热性能显著提升的规律。

● 理论模型适用性分析:通过对比实验数据与理论模型计算结果,明确各模型在温度区间(20~70 ℃)内的适用性,为科研人员提供模型选择依据。


三、图文展示

图片

图4 Fe3O4磁性颗粒的TEM图

Fig.4 TEM image of magnetic particles of Fe3O4

图片

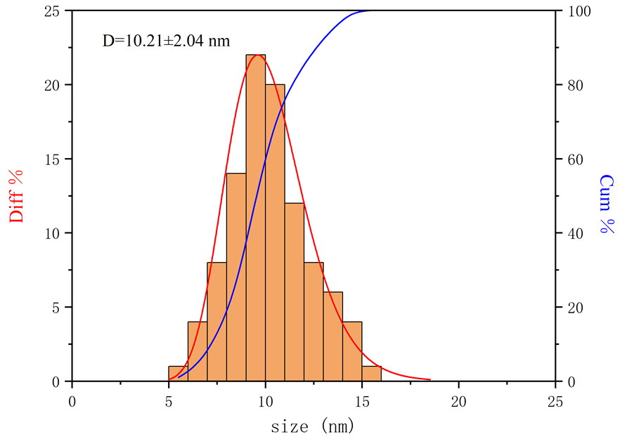
图5 Fe3O4磁性颗粒的粒度分布图

Fig.5 Particle size distribution of magnetic particles of Fe3O4

图片

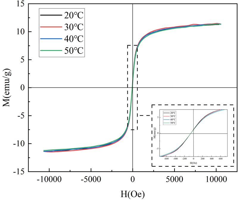
图6 水基磁性液体不同温度下磁化曲线

Fig.6 Magnetisation curves of water-based magnetic fluids at different temperatures

图片

图7 不同温度下不平衡电压随时间的变化关系

Fig.7 Variation of unbalance voltage with time at different temperatures

图片

图8 磁性液体导热系数与温度变化关系

Fig.8 Thermal conductivity of magnetic fluids as a function of temperature change


四、结论

(1)温度依赖性:无磁场时,水基磁性液体导热系数随温度升高近似线性增长,20~70 ℃间增幅达47%,表明温度是影响其传热性能的关键因素。

(2)磁场强化效应:磁场可显著提升导热系数,在20 ℃、200 G条件下增幅最高达81%,为磁性液体在热管理领域的应用提供理论支持。

(3)理论模型适用边界:在低温段(20~35 ℃),现有理论模型(如Maxwell、Bruggeman等)与实验值相对误差小于5%,可直接用于预测;但温度超过40 ℃后,模型偏差显著增大,需依赖实验数据修正。

(4)研究价值与展望:本文成果填补了磁性液体导热性能研究的空白,为热能工程应用提供数据支撑,同时指出理论模型需进一步优化以适应高温场景,为后续研究指明方向。


引用本文:

文章发表于《功能材料》2025年第56卷第2期,欢迎引用本文:    

程艳红,苏哲,刘志峰,等.磁性液体导热系数理论模型与实验分析[J].功能材料,2025,56(2): 02032-02039.

Cheng Y H, Su Z, Liu Z F,et al. Theoretical model and experimental analysis of magnetic fluid thermal conductivity[J].Journal of Functional Materials,2025,56(2): 02032-02039.