返回上一页

您所在位置:首页 > 前沿动态

重磅!四位院士联合研究:高性能高分子材料体系梳理及国内外发展现状

作者:admin发布时间:2026-01-21浏览量:126

材料是人类赖以生存和发展的物质基础,新材料产业作为战略性新兴产业的重要组成部分,是发展其他各类高新技术产业的物质基础,是抢占科技和经济发展制高点的重要支撑。

高分子材料是新材料中的一大类,在国民经济及国防建设中发挥着重要作用。目前,我国已成为世界高分子材料生产与消费第一大国。


高性能高分子材料是指具有耐高温、高强高模、高绝缘、耐辐照等优异性能的高分子材料,以及绿色低碳高分子材料;主要包括高性能树脂及工程塑料、有机纤维、生物基树脂及可降解材料、特种橡胶及弹性体四大类;普遍具有较高的军事价值与经济价值,广泛应用于国防军工、航空航天、电子电气、石油化工、汽车制造等领域。如聚芳醚(PAE)、聚酰亚胺(PI)等高性能树脂及工程塑料是武器装备性能向超高速、高隐身、高载荷、功能集成跃升的不可或缺的原材料,同时也是商用飞机、车辆、轨道交通、电子电器、核能、石油化工、环保、生物医疗等结构件和功能件的关键原材料。

我国一直非常重视高性能高分子材料技术与产业的发展,从“十五”开始,连续多个五年计划大力支持相关技术及产业发展。《“十四五”原材料工业发展规划》提出,要重点攻克可降解生物材料、光刻胶、仿生合成橡胶等一批高分子关键材料。工业和信息化部牵头发布的《关于“十四五”推动石化化工行业高质量发展的指导意见》提出,加快发展高端聚烯烃、高性能橡塑材料、高性能纤维、生物基材料等高分子产品。近年来,国家重点研发计划对 “特种高性能工程塑料及其产业化技术研究”“低成本高性能生物基聚酯和聚碳酸酯的制备与产业化”等项目给予了大力支持,有效推动了我国高性能高分子材料的发展。

目前,欧美国家凭借先发优势,在技术和市场上占据优势地位。我国虽然在高分子材料产业规模方面已居世界第一,但主要以通用品种为主,电子、医疗及航空航天领域用高端品种仍大量从国外进口;除生物基高分子材料方面与国外基本处于同一发展水平之外,大部分类别的高分子材料仍缺乏原创技术支撑,部分关键设备尚不能完全自立;总体上尚未形成完善的材料体系,产品以仿制国外品种为主,总体质量不稳定,且深加工制品牌号少。

高性能高分子材料体系

重点品种梳理

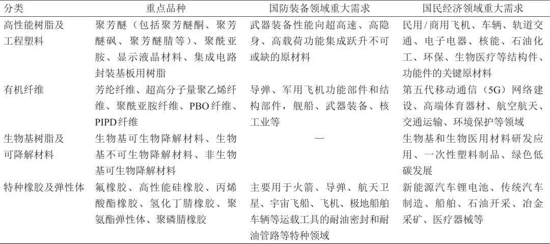
高分子材料产品种类繁多,应用广泛,其中具有耐高温、高强高模、高绝缘、耐辐照等优异性能,并且在国防装备和国民经济领域有重大应用需求的高性能高分子材料和绿色低碳的高分子材料主要包括:高性能树脂及工程塑料、有机纤维、生物基树脂及可降解材料、特种橡胶及弹性体等。具体分类及应用需求见表1。


表1 高性能高分子关键材料分类及应用需求

图片


国外高性能高分子材料

的发展现状

总体来看,目前欧美国家在高性能高分子领域处于优势地位,掌握更多原创技术并占据垄断地位。另外,欧美公司普遍重视全球化市场和专利布局,善于利用自身资源优势布局发展相关产业,构建起完善的产业链和供应链。

当前,绿色环保和循环回收技术受到越来越多的关注,世界各国近年来也相继发布了多项政策以支持高分子材料可持续发展。这也是高性能高分子材料未来发展的重要趋势之一。

(一) 高性能树脂及工程塑料

一直以来,西方发达国家不断扩展聚芳醚、聚酰亚胺等高端高性能树脂及工程塑料的应用领域,如聚醚醚酮(PEEK)具有优异的耐高温、耐腐蚀、耐磨损等性能,在航空航天、生物医疗、机器人等领域应用广阔。

美国波音公司的B757民航客机采用玻璃纤维与PEEK复合,以注射成型的方法制备发动机整流罩,该材料具备抗恶劣条件如高湿度、超声振动、高流速等特点,质量比金属制品减轻约30%,价格降低约90%。

在植入性医疗器械领域,已陆续开发出脊柱融合器械、膝关节和髋关节置换部件、接骨板和髓内钉、颅颌面、种植体等产品,成为了应用最广泛的生物医用非金属材料。

在机器人等新兴领域,由于PEEK材料满足高强度、轻量化的要求,也显示出较高的应用潜力。2023年,特斯拉汽车公司展示了Optimus-Gen2人形机器人,因采用了PEEK复合材料,在不牺牲性能的情况下减重10 kg,行走速度加快30%。

近年来,发达国家竞相开发耐热等级更高、加工性能优异的新型聚芳醚砜、聚芳醚酮等高性能树脂。

美国的杜邦公司和德国的巴斯夫公司针对PEEK进行了相应的技术改进,开发出耐热等级更高的聚醚酮(PEK)和聚醚酮酮(PEKK)产品,但上述高性能树脂均未解决难溶解、难加工、成本高的问题。

目前国际上应用面最广的高性能树脂仍然是聚醚醚酮、聚醚砜等,使用温度均在240 ℃以下,并且当使用温度超过其玻璃化温度后,机械性能将会大幅度下降。

(二) 有机纤维

目前,高性能有机纤维领域依然以美国、日本、德国和荷兰为主导。

在高性能超高分子量聚乙烯(UHMWPE)纤维方面,荷兰皇家帝斯曼集团是世界上率先形成UHMWPE纤维产业化的公司,也一直是UHMWPE纤维行业的引领者,其他生产商还包括美国霍尼韦尔国际公司以及日本的东洋纺织株式会社、三井化学株式会社等。

在PBO纤维方面,1991年日本东洋纺织株式会社购买了道康宁公司关于PBO纤维研究的全部专利,并开始进行独立研发,直到目前,日本东洋纺织株式会社仍然是世界唯一一家可以规模生产PBO纤维的公司。

有机纤维中最具代表性的是芳纶纤维,其工业化品种主要为对位芳纶和间位芳纶,具有高强高模、耐高温、阻燃等特性,在航空航天、防护装备、交通运输、环境保护、体育器材等领域具有广泛应用。

目前,芳纶的主要生产厂家主要集中在美国、亚洲和欧洲等地区,其中美国杜邦公司和日本帝人公司拥有规格完整的产品系列,占据了全球主要市场。

俄罗斯在技术上另辟蹊径,开发出综合性能更优异的杂环芳纶系列产品,区别于美国杜邦公司的间位芳纶和对位芳纶。

在合成技术方面,以对位芳纶为例,主要有界面缩聚法和低温溶液缩聚法两种。相比之下,低温溶液缩聚法是目前国内外工艺最成熟的合成芳纶纤维方法,其产品质量更稳定,适合大规模合成,但工艺相对复杂,溶剂浪费较多,且溶剂残留对后续纺丝造成不利影响。

因此,需对其合成工艺进一步优化,提高分子量、减小分子量分布宽度;对纺丝工艺进行优化,进一步提升成品率,降低成本,提高竞争力。

近年来,帝人公司与BioBTX、Syncom公司一起,率先使用生物质原料试制高性能对位芳纶,可减少生产过程中的碳足迹。

(三) 生物基树脂及可降解材料

2021年,亚太地区(含中国、日本、韩国等)在生物基树脂及可降解材料领域的市场份额为49.9%,占据主导地位;北美(含美国、加拿大、墨西哥)占据第二位。目前,PLA是全球范围内产业化最成熟、产量最大、应用最广泛的生物基可降解塑料。

在PLA的合成方面,技术路线主要有两种:一种是由生物发酵制备乳酸单体,再通过乳酸酯化缩聚合成;另一种是通过齐聚 – 环化解聚制备丙交酯,再经过开环聚合合成。当前,绝大部分PLA生产均采用丙交酯开环聚合方法。

图片

PLA合成技术路线

美国是全球最早研究PLA的国家,目前欧美国家的NatureWorks、TCP、Synbra、Hycail等公司已经抢占全球主要的市场份额,美国Natureworks公司和荷兰TCP公司合计拥有全球73%的PLA产能。

在PLA的应用开发方面,1966年,Kulkarni等人通过两步法制备了高分子量的PLA,并研究了PLA在体内的降解,发现聚左旋乳酸作为手术缝合线,具有良好的生物相容性和生物可降解性。

目前,美国食品药品监督管理局已批准PLA广泛应用于骨科植入物、药物传输等。美国的PLA改性与加工技术较为成熟,可通过定制生产不同的PLA产品,以满足不同性能实际应用需求。

(四) 特种橡胶及弹性体

2023年,亚太地区(含中国、日本、韩国等)在特种橡胶及弹性体领域的市场份额约占全球的46%,占据主导地位。近年来,橡胶领域的专利主要集中在氟橡胶、硅橡胶等技术领域,反映出特种橡胶受到全球行业专家的高度关注。

氟橡胶具有优异的耐化学介质、耐高温、耐老化等特性,俗称“橡胶王”。传统的三元乙丙橡胶、丁基橡胶的极限使用温度只有150 ℃,而氟橡胶可以在250 ℃下长时间使用,极限使用温度可达300 ℃。氟橡胶除了耐高温还具有优异的耐油、耐化学介质、耐酸碱性能,主要用于火箭、导弹、飞机、船舶、汽车等运载工具的耐油密封和耐油管路等特种用途。

国外主要生产厂家主要包括美国杜邦公司、明尼苏达矿业及机器制造公司(3M),意大利苏威集团,日本大金工业株式会社、旭硝子玻璃股份有限公司等。

目前,国际上已经形成了一系列多品种的特种橡胶,美国以聚烯烃类氟橡胶、亚硝基类氟橡胶及用过氧化物硫化的高氟含量氟橡胶、耐低温偏氟醚橡胶为主要产品。

在氟橡胶的合成技术方面,各个公司分别采取了不同的交联技术体系。日本信越化学工业株式会社生产的全氟聚醚橡胶采用的是一种铂催化硅氢加成的硫化反应,杜邦公司的产品Perlast使用的是碘硫化体系,而Kalrez产品使用的是含氰基(CN)侧基硫化体系。采用的硫化体系不同,得到的氟橡胶产品具有不同的特性,丰富了氟橡胶面对不同苛刻环境的交联网络结构。

近年来,各国在改善氟橡胶性能方面开展了大量研究工作,其中比较常用的方法就是在混炼胶中加入填料以提高硫化胶的各项性能。

我国高性能高分子材料的

发展现状及面临的问题挑战

目前,我国在高性能高分子材料方面已建立起比较完备的化工原料–合成–加工改性–制品应用上下游产业体系,自主开发的聚芳醚、聚酰亚胺、芳纶、氟橡胶等成功应用于航空航天、轨道交通、电子电器、生物医疗等领域,生物基高分子等部分领域与国际处于同一发展水平。

我国高性能树脂的研发始于20世纪70年代,80年代进行了深入研究和开发,90年代发展较快,取得了突破性进展。

目前,我国实现了部分高性能树脂材料由“跟跑”到“并跑”并逐步走向“领跑”的目标,但在高端产品稳定性、系列化和成本等方面依然落后于国际先进水平,尤其在航空航天、新型显示、集成电路、5G通信、人工智能、新能源等领域的产业布局欠缺,相关技术成果转化动力不足。目前,我国的电子级聚酰亚胺薄膜、集成电路封装基板板材均全部依赖进口。

从总体情况看,目前我国芳纶、超高分子量聚乙烯纤维、聚酰亚胺纤维产业已具备一定规模,建立了多个国家及地方研发与技术平台。

我国生物基树脂及可降解材料的品类与产业体系健全,总体生产能力基本能满足国内的需求。

目前我国通用特种橡胶已实现产业化,产业规模国际领先,性能与国际相当;但也存在产品同质化严重等问题,中高端牌号供给不足,很多特种高性能产品长期依赖进口;在产品质量、工艺创新和环境友好三个方面仍与国外存在差距,需重点发展,补齐短板。


面临的问题挑战:


产业结构尚需调整,高端品种供给不足

技术支撑仍需加强,产品应用开发有待拓展

原始创新投入不足,前瞻布局尚需加强

产研合作效率较低,标准体系建设有待加强

循环回收布局不够,绿色发展需重视


来源:中国工程院院刊

《中国工程科学》

作者:夏羽青,王锦艳,胡桢,宋飞,王润国,刘小青,蹇锡高,王玉忠,张立群,薛群基

蹇锡高(1946-),中国工程院院士和亚太材料科学院院士,中国有机高分子材料领域的专家。毕业于大连理工大学,并担任该校教授和高分子材料研究所所长。长期从事有机高分子材料的创新和产业化研究,研究方向主要是聚合改性和耐热高分子材料。

王玉忠(1961-),中国工程院院士,有机高分子材料专家,四川大学化学学院工程实验室主任。博士毕业于四川大学,主要从事高分子材料的功能化与高性能化、降解与回收循环利用等领域的研究。

张立群(1969-),中国工程院院士,工学博士,教授,国家973项目首席科学家,现任西安交通大学校长(副部长级)、党委副书记。博士毕业于北京化工大学,主要从事橡胶材料科学与工程、聚合物纳米复合材料、生物基高分子材料与聚合物加工工程方面的研究。

薛群基(1942-),中国工程院院士,特种润滑材料专家,中科院兰州化学物理研究所学术委员会主任,中科院宁波材料技术与工程研究所科学技术委员会主任、研究员。硕士毕业于中国科学院兰州化学物理研究所,长期从事特种润滑材料和摩擦化学的研究工作,领导并参加研制了在海洋环境中应用的新型功能和防护材料,研制成功了数十种具有显著经济效益的稀土润滑材料及节能润滑材料。

(转自:高分子学术研究院)