返回上一页

您所在位置:首页 > 行业深度研究

25年金属复合材料行业全景图:技术突破与百亿市场机遇

作者:admin发布时间:2026-01-26浏览量:77

导读

金属复合材料是通过先进复合技术将不同性质的金属或非金属材料结合在一起,形成性能优于单一组分的先进材料。其核心价值在于“性能可设计性”,能够精准满足下游应用对轻量化、高强度、高导热、耐腐蚀等综合性能的苛刻要求

当前,随着航空航天、军工电子、智能终端及半导体设备等高端制造领域的持续升级,金属复合材料行业迎来了前所未有的发展机遇。本报告旨在系统梳理金属复合材料(包括金属基复合材料和层状金属复合材料)的技术分类、产业链结构、市场规模、竞争格局与核心企业,深入分析其技术演进路径与未来发展趋势,同时对最近比较热门的金刚石铜复合材料专门成章,为给位的洞察行业动态、把握市场先机提供客观、全面的参考。

一、金属复合材料行业发展概况

金属复合材料是由两种或多种不同性质的金属或金属与非金属,通过物理、化学或机械方法复合而成的一类新材料。

金属复合材料通过组分材料间的协同效应、综合各组分的优点(如强度、刚度、密度、耐腐蚀、高导热等),使金属复合材料呈现出优异的综合性能,从而满足特定场景的性能需求。

金属复合材料按结构特点可分为金属基复合材料和层状金属复合材料,其中金属基复合材料包括连续纤维增强、非连续增强金属基复合材料,后者包括颗粒、晶须和短纤维增强金属基复合材料

图片

金属基复合材料是以金属合金为基体、陶瓷或无机非金属为增强体,通过专有复合工艺把基体和增强体复合形成的新材料。其既保持金属基体的优势,又能发挥增强体的特点,相较于单一基体合金,具有高比强度、高比模量和耐疲劳等优异性能,被广泛应用于航空航天、军工电子、智能终端、汽车工业等领域。常见的金属基复合材料及应用领域如下:

图片

层状金属复合材料是通过爆炸复合、轧制复合或热压复合等多种先进制备技术实现基层金属与复层金属冶金结合的新材料。该材料能突破单一金属性能局限,从而满足特殊工况的使用要求,提供更加灵活的金属配比选择,满足特定性能需求的同时降低产品成本,主要应用于航空航天、军工电子、智能终端等领域。

二、金属复合材料产业链分析

金属基复合材料

金属复合材料行业产业链上游主要包括铝、镁、钛等金属及其合金、陶瓷纤维/颗粒等增强体材料、溶剂,粘结剂等辅助材料以及相关生产设备。

产业链中游为金属基复合材料制备与零部件制造环节

产业链下游广泛应用于航空航天、军工电子、智能终端、汽车工业等领域。

图片

层状金属复合材料

层状金属复合材料的上游主要为金属冶炼和加工行业,提供钛板、钢板、锆板等原材料;

下游应用领域丰富,广泛应用于生产设备所处条件较为恶劣和苛刻的领域。产业链具体如下图所示:

图片

金属复合材料下游应用领域主要为航空航天、军工电子、智能终端、半导体设备等领域等领域。

1、航空航天

我国航空航天产业领域正处于技术升级与市场扩容的双重机遇期,新一代直升机、高分辨卫星、深空探测装备、国产大飞机、航空发动机等尖端技术迭代催生新材料需求,对所用材料性能提出了更加苛刻的要求。

以结构材料为例,更加注重轻量化、高强度、高模量、耐疲劳及耐高温等核心性能,该等性能的协同优化已成为新一代飞行器设计与制造材料的关键。传统的铝合金、钛合金等航空航天用轻质结构材料难以综合兼顾上述性能,在一些关键部件的需求匹配上存在挑战。金属基复合材料凭借其增强体选择、组分设计的“可设计性”,实现针对不同场景下性能需求的精准匹配,已成为航空航天领域关键部件的优选材料

军用航空航天在国防军工领域占据着举足轻重的地位。国防军费是军工产业发展的重要资金来源。我国国防支出预算自2022年以来每年保持7%以上的增速,2025年增至1.78万亿元。

图片

民用航空航天方面,根据中国商用飞机有限责任公司数据,2024-2043年中国各类型客机交付量预计达9,336架,市场价值约1.4万亿美元,中国将成为全球最大的单一航空市场。前述市场将对金属基复合材料带来强劲的需求拉动。

2、军工电子

军工电子设备小型化、高功率、精密化发展趋势显著,对材料性能提出了更高的要求。以雷达、电子对抗设备用微波组件封装壳体为例,其所用材料需要具有高强度的同时还需具备高热导率和可调节热膨胀系数,传统单一的铝合金、钛合金等金属材料和陶瓷材料较难同时满足上述多种性能要求,金属基复合材料是制造封装壳体的理想材料

军工电子产业在国防信息化和自主可控双重驱动之下,技术和规模都在快速提升。根据前瞻产业研究院数据,2025年我国军工电子行业市场规模预计将达到5,012亿元,2021-2025年年均复合增长率将达到9.33%。

图片

3、智能终端

智能终端产品在高频高速通信、轻量化和AI智能普及的趋势下,对关键材料提出了更高的要求。金属复合材料凭借其高导热性、轻量化等优势,在智能手机领域得到应用

目前,国内部分头部手机厂商已将如碳化硅铝、钛铝等金属复合材料应用于手机电池仓、中框等核心结构件,未来将进一步拓展应用场景,实现手机向超薄化、高可靠性与智能温控方向持续发展,有望带动金属复合材料在智能终端行业广阔应用。

根据WIND数据,2024年全球智能手机出货量达到12.3亿部,同比增长5.98%。2022至2024年,我国智能手机出货量稳步上升,从2022年2.6亿部增长至2024年2.9亿部,年均复合增长率为5.67%。

4、半导体设备

随着芯片制程的不断提升,半导体设备对加工精度、热稳定性等性能的要求持续提高。铝基复合材料凭借其高模量、低膨胀、高导热性等特性,能有效满足上述需求,为设备高效稳定运行提供保障,提升产品质量和生产效率。

我国半导体设备国产替代进程加速,半导体设备行业用铝基复合材料需求也将随之增加。根据SEMI数据,2024年全球半导体制造设备出货金额达到1,171亿美元,同比增长10%。2024年中国大陆投资同比增长35%,达到496亿美元,是全球最大的半导体设备市场

三、金属复合材料市场分析

我国金属复合材料产业当前正加速向民用领域延伸渗透,智能终端、新能源汽车等民用新兴产业需求推动市场规模快速增长。根据中国复合材料工业协会数据,我国金属复合材料市场规模从2020年的264亿元增长到2024年的420亿元,年均复合增长率达12.31%。到2027年,市场规模将进一步增长至610亿元

图片

金属基复合材料最初被用于航空航天领域,随着研发能力与技术水平的不断提高和下游行业的快速发展,应用范围逐步拓宽,市场规模不断扩大。根据中国复合材料工业协会数据,我国金属基复合材料市场规模从2020年的70亿元增长到2024年的110亿元,年均复合增长率达11.94%。到2027年,市场规模将进一步增长至212亿元。

图片

层状金属复合材料凭借产品性能及综合成本等因素,对传统材料的替代进程不断加快,市场空间持续扩大。根据中国复合材料工业协会数据,我国层状金属复合材料市场规模从2020年的194.3亿元增长到2024年的310亿元,年均复合增长率达12.40%。到2027年,市场规模将进一步增长至398亿元

图片

四、金属复合材料生产工艺

金属基复合材料

结构复合材料生产工艺流程图

图片

上图核心工艺环节的具体过程如下:

图片

结构功能一体化复合材料生产工艺流程图

图片

上图核心工艺环节的具体过程如下:

图片

层状金属复合材料

爆炸工艺流程

图片


五、金属复合材料技术水平及特点

金属基复合材料

金属基复合材料是典型的多材料、多工艺、多学科交叉的高端新材料,其主要核心技术涵盖复合材料组分设计、复杂界面效应调控、增强体分布控制、坯锭制备工艺、精密成型工艺、质量一致性保障等全链条技术体系。

基础研究涉及的材料组织、性能以及组织对性能的影响机理,产品开发与应用涉及的塑性加工、机加工、表面处理、无损检测以及失效分析等工艺技术,与传统的金属合金相比表现出其独特性和复杂性。

材料技术水平主要体现在两大核心评价维度:一是关键性能指标如强度、韧性、疲劳等力学性能和导热、热膨胀、导电等物理性能,二是材料质量一致性控制水平(如批次性能波动率<3%)。后者是金属基复合材料更为关注的核心指标,其直接体现材料制造工艺的成熟度和技术水平

目前国内已形成涵盖航空航天主承力结构件、高精度电子封装模块、新能源汽车轻量化结构件、汽车与轨道交通用结构件、智能终端用结构件等单点应用突破的格局,其中铝基复合材料航空承力结构件的产业化最具里程碑意义,美国和法国早在上世纪90年代就突破了铝基复合材料航空锻件技术,率先实现直升机旋翼系统关键零部件的工程化应用。

国内从2000年开始围绕型号需求持续攻关,于2015年完成技术突破,所研制材料强度和疲劳性能达到国际先进水平,锻件考核寿命与进口锻件相当,产品在我国重点型号装备上获得应用,标志着我国金属基复合材料技术实现自主可控。

在原材料供应方面,金属基复合材料所需基础材料已基本实现国产化供应。其中,石墨、金刚石等增强体材料的制备工艺与产业化规模优势较为突出;对于高模量沥青基碳纤维、纳米级陶瓷粉体等部分高端原料,曾长期依赖进口,近年来通过技术攻关,相关材料的纯度、粒径分布等核心指标已取得突破性进展,基本形成覆盖高端应用场景的自主保障体系。

层状金属复合材料

层状金属复合材料作为多学科交叉的先进材料,其发展核心在于解决界面相容性、结合可靠性及残余应力控制等关键技术问题

当前制备技术呈现传统与新兴工艺并存的格局:爆炸复合、轧制复合等传统工艺虽已工业化,但面临界面氧化控制难、效率低等瓶颈;异步轧制、真空轧制及以热等静压为代表的热压复合技术等新兴技术通过消除界面氧化层、优化原子扩散环境,提高界面结合强度,推动层状金属复合材料在超薄手机中框和笔记本电脑结构件等智能终端领域实现规模化应用。行业正朝着精密化、低成本化方向迭代,聚焦连续化生产装备开发、可定制化设计以及短流程绿色制造技术,形成“基础理论-工艺升级-性能设计-生态循环”的创新体系。

六、金属复合材料竞争格局

金属基复合材料

金属复合材料铝基复合材料的全球市场竞争格局呈现国际巨头主导、本土企业加速追赶的特点。欧美日等发达国家凭借其技术积累和资金优势,在铝基复合材料市场尤其在航空航天、军工等高端领域占据主导地位。

根据Grand View Research(2023)的报告,美国DWA Aluminium Composites和英国Alvant合计占据全球铝基复合材料市场70%份额。

我国铝基复合材料行业整体起步较晚,企业规模较小,市场主要参与者有有研金属复合材料(北京)股份公司、中科复材(滨州)新材料有限公司、湖南湘投轻材科技股份有限公司、西安创正新材料有限公司等企业。行业内企业的整体技术水平与国际优势企业相比尚存在一定的差距。

图片

国内企业持续研发投入,技术水平不断提升,逐步攻克技术难题,材料性能与国外差距不断缩小,并在某些细分市场突破“卡脖子”技术,实现进口替代。

例如湖南湘投轻材科技股份有限公司采用粉末冶金工艺研制出120km/h轨道交通车辆用铝基复合材料制动盘,项目整体技术居国际先进水平,部分技术达到国际领先水平;

有研复材率先开发出航空用铝基结构复合材料粉末冶金产业化技术,生产的多个航空锻件产品应用于国家重点工程,解决了我国直升机旋翼系统高转速、大载荷工况下关键零部件的轻量化、长寿命等问题,实现了铝基复合材料在航空领域关键零部件件的首次应用,填补了国内空白。

中科复材(滨州)新材料有限公司生产的铝基复合材料应用于天问二号探测器天线、光学仪器等关键部件,为探测器在极端太空环境下的可靠运行提供了重要保障。

层状金属复合材料

目前,国外层状金属复合材料生产厂商主要以美国DMC和日本旭化成等企业为主,美国DMC和日本旭化成等国际企业企业在层状金属复合材料生产领域起步较早,比国内提前6-8年实现商业生产,长期以来在技术水平和研发实力上处于国际领先水平,过去,我国化工、冶金等领域装备制造以及火电、核电所需稀贵难熔金属复合板材均依赖进口,受国外企业制约较大。

但近年来,随着国内企业不断加大研发投入,技术水平持续提高,市场份额逐渐扩大,以天力复合、宝钛集团为代表的国内企业已在市场中占据重要地位,其中,天力复合是国内最早开始有色金属爆炸焊接研究开发的单位之一,成功研制开发出钛-钢、锆-钢、银-钢、铝-钢等五十多种不同种类的层状金属复合材料,产品覆盖精细化工、环保、冶金、核工业等领域,在国内层状金属复合材料市场具有较高的知名度和市场份额,除了天力复合和宝钛集团等国内领先企业外,我国层状金属复合材料行业内还有大连船舶重工集团爆炸加工研究所有限公司、四川惊雷复合材料有限公司、安徽弘雷金属复合材料科技有限公司等企业,此外,银邦金属复合材料、山东济钢鲍德金属复合板、江苏华弘金属复合材料、有研金属复合材料等企业也在市场中参与竞争,形成了多种规模和技术水平企业并存的竞争格局。

图片

七、金属复合材料主要企业

全球金属基复合材料行业呈现欧美企业主导高端市场、中国企业在细分领域快速追赶的双轨竞争格局。

美欧企业凭借先发技术优势、标准认证体系及供应链主导权构筑市场准入壁垒,高端市场长期被美日企业垄断,根据Grand View Research(2023)的报告,美国DWA Aluminium Composites和英国Alvant凭借液态金属浸渗和搅拌铸造技术,合计占据全球铝基复合材料市场70%份额,主导航空航天与汽车轻量化领域;

瑞典Sandvik在难熔金属基复合材料(如钨、钼基)领域占据超50%份额,专注核能与高端制造;

美国3M和Materion则分别以高导热电子封装材料和多样化铝基复合材料掌控半导体和光学市场。

亚太地区新能源汽车、储能、5G等领域的需求激增为中国企业提供增长空间,且在复合材料组分设计、粉末冶金制坯工艺和精深加工成形等方面已突破部分“卡脖子”技术难题。尽管我国金属材料行业迎来快速发展期,但部分核心技术仍然依赖进口,与国外竞争对手技术水平仍存在差距。目前国内金属复合材料行业正处于国产替代早期,未来发展前景较好

(1)DWA Aluminum Composites

DWA Aluminum Composites(以下简称“DWA”)是一家拥有40多年的生产经验的、专门从事粉末冶金陶瓷颗粒增强铝基复合材料的全球领先的美国生产商,其产品包括SiC颗粒增强铝基复合材料坯锭、塑性加工制品、机加工产品等,应用领域主要包括航空航天、军工电子、国防工业等。

(2)湖南湘投轻材科技股份有限公司

图片

湖南湘投轻材科技股份有限公司(以下简称“湘投轻材”)成立于2000年,主要从事高性能轻金属材料、复合材料等新材料、新产品研发生产,在全球率先采用粉末冶金工艺制备出城轨列车和新能源乘用车用铝基复合材料制动盘,牵头起草中国汽车工业协会《电动乘用车铝基复合材料制动盘性能要求及测试方法》团体标准。

(3)中科复材(滨州)新材料有限公司

图片

中科复材(滨州)新材料有限公司(以下简称“中科复材”)成立于2017年,主要产品为高性能铝基复合材料。公司采用热压粉末冶金工艺研发和生产高性能颗粒增强铝基复合材料及制品,产品包括坯锭与构件,主要应用于航天、核电、电子封装、武器等领域。

(4)西安天力金属复合材料股份有限公司

图片

西安天力金属复合材料股份有限公司是国内层状金属复合材料行业龙头,是国内最早开始有色金属爆炸焊接研究开发的单位之一,成功研制开发出钛-钢、锆-钢、银-钢、铝-钢等五十多种不同种类的层状金属复合材料,产品覆盖精细化工、环保、冶金、核工业、新能源、半导体、航空航天等领域。2024年天力复合营业总收入完成5.23亿元,其中,钛金属复合材料占70.84%,其他金属复合材料占27.39%。

(5)银邦金属复合材料股份有限公司

图片

银邦金属复合材料股份有限公司主要从事铝合金复合和非复合材料、多金属复合材料的研发、生产和销售,主要产品为铝热传输材料、多金属复合材料、铝钢复合材料及铝合金复合防护材料等,可应用于交通运输、空气分离、电站空冷、工程机械、电力、家用电器、消费电子及储能等领域。2024年银邦股份营业总收入达53.52亿元,其中,金属复合材料业务收入52.75亿元,占营业总收入的98.56%。


八、金属复合材料未来发展态势

加强科研成果转化,实现多市场多层次突破

金属复合材料应用水平是下游多个应用领域技术突破的关键,已成为衡量一个国家材料科技水平的重要标志之一。国家从战略高度通过政策引导、资金扶持与产学研协同创新,攻克了材料制备技术,突破“卡脖子”难题,满足了航空航天、国防军工等重点领域的迫切需求,实现了规模化生产和应用,目前正向民用领域加速渗透。我国金属复合材料行业将实现从技术追赶到产业化引领的跨越。

金属基复合材料向高性能化、结构功能一体化方向发展

金属基复合材料高性能化一直是行业不懈努力的目标。以铝基结构复合材料为例,航空飞行器关键部件结构材料已经实现抗拉强度500MPa级的规模化应用,最新提出抗拉强度600-1000MPa、弹性模量与航空钛合金相当的更高要求。

金属基复合材料未来需要从组分设计、制备工艺研究全面提升材料性能从而有力支撑下游行业的关键技术突破和应用。

金属基复合材料同时还具备高导热、膨胀系数可控等性能,适合做为结构功能一体化的材料

以石墨、金刚石等为增强体的铝基复合材料为例,在满足强度要求的基础上,热导率可达到600W/(m×K)以上,突破了传统导热金属的极限(纯铜为398W/(m×K)),可同时满足结构强度要求和散热功能需求,是电子封装领域较为理想的材料选择。

未来金属基复合材料将持续朝结构功能一体化方向发展,满足多场景应用需求。

下游应用场景不断开拓,市场需求日益扩大

随着技术工艺提升和产品种类增加,金属复合材料的应用范围也从最初的航空航天等领域不断向军工电子、智能终端、半导体设备等领域渗透。

随着产业化规模扩大和成本降低,金属复合材料制品向航空航天固定翼飞机、智能终端结构件、信息通讯及军工电子封装壳体等细分领域纵深发展。应用领域的不断开拓和细分领域的纵深发展为金属复合材料的市场需求提供了持续动能。

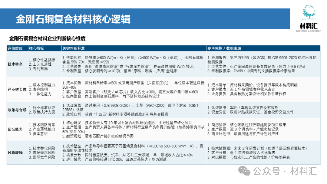
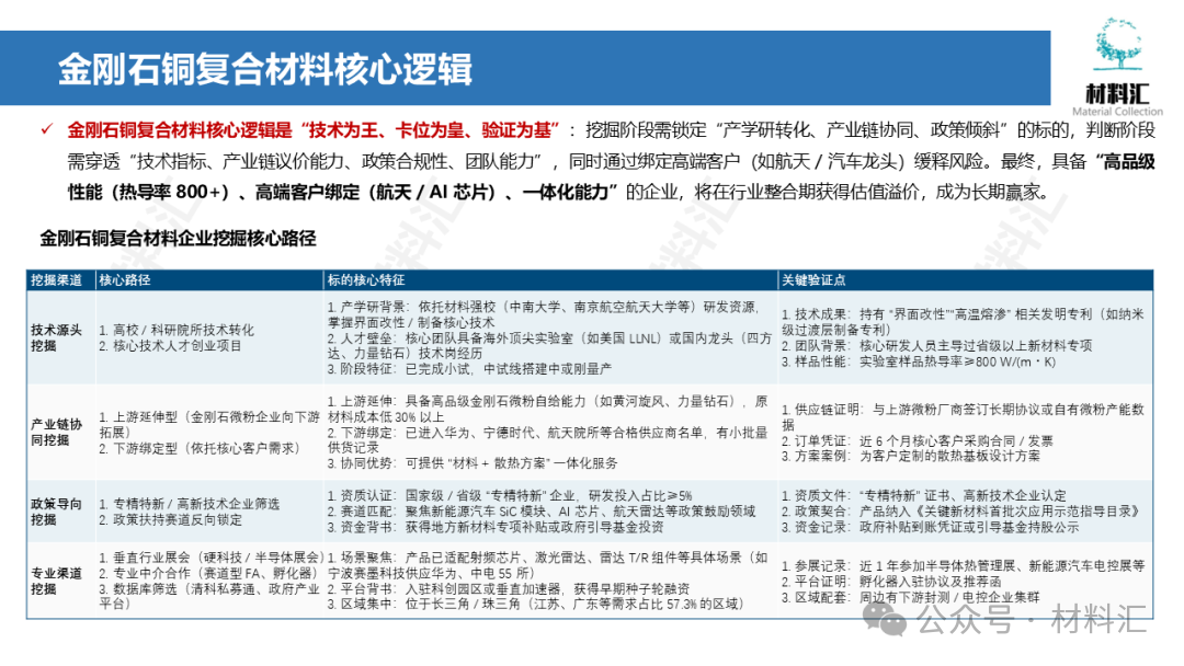
九、金刚石铜复合材料行业分析

图片

图片

图片

图片

图片



(来源:有研金属复合材料(北京)股份公司招股说明书,西安天力金属复合材料股份有限公司招股说明书,智研咨询,材料汇等,版权归原作者所有)